
DEKNeoHorizon錫膏印刷機 西門子錫膏印...
DEK TQ鋼網錫膏印刷機
明銳在線3D AOI自動光學檢查機A7000系列
明銳錫膏自動光學檢查機A3000系列
明銳在線3DAOI 智能光學檢查機A1000系列
二手松下貼片機NPM W2
二手ASMPT西門子TX2i貼片機
美陸3DA0I系列MV-6OMNI
二手HELLER真空回流焊1911MK5
二手西門子ASMPT SIPLACE X3S貼片機
二手ASMPT SIPLACE TX1貼片機
二手ASMPT西門子SIPLACESX2貼片機
二手ASMPT SIPLACE X4iS貼片機
SMT全自動飛針首件機 首件測試儀
MOM/MES系統 生產管理系統 MES制造執行系...
Heller現貨真空回流焊爐MK7
明銳在線智能3DAOI檢測儀 智能AOI檢查機
二手西門子貼片機 現貨ASM貼片機
明銳3D AXI全自動在線檢測機 3DX-Ray檢...
FUJI電子元件貼片機NXTR
易通榮耀YT10S系列高速泛用貼片機 易通貼片機
JUKI貼片機LX-8 JUKI高速柔性貼片機
雅馬哈模塊貼片機YRM10
GKG全自動高速點膠機 SMT點膠機
GKG錫膏印刷機G9+ 全自動錫膏印刷機
松下貼片機NPM-GW 松下多功能貼片機
鐳晨在線3DAOI 在線3D自動光學檢測儀
二手西門子TX貼片機 西門子TX2i TX2 TX...
德中AI 3D AOI 德中AOI光學自動檢測儀
奔創3DSPI在線錫膏厚度檢測機 SPI錫膏厚度檢...
為集成化智慧工廠提供最佳性能 DEKTQ標志著新一代鋼網印刷機的誕生。新一代DEK印刷機TQ采用全新設計,更加精準、強大、和開放,同時具有更低的維護成本。新的線性馬達、皮帶脫離印刷和創新的夾板系統確保精度達到一個新水平,并提供了穩定的印刷制程--即使是最小的公制0201元器件也可輕松應對。在新的DEKTQ中,精度和速度同時滿足您對未來的需求。新的三段式傳輸和獨特的基于光纖通信的ASMPTNumotion控制將周期時間縮短到5秒,同時在最小的空間內提供高精度性能。
135-1032-6713 立即咨詢DEK TQ鋼網錫膏印刷機
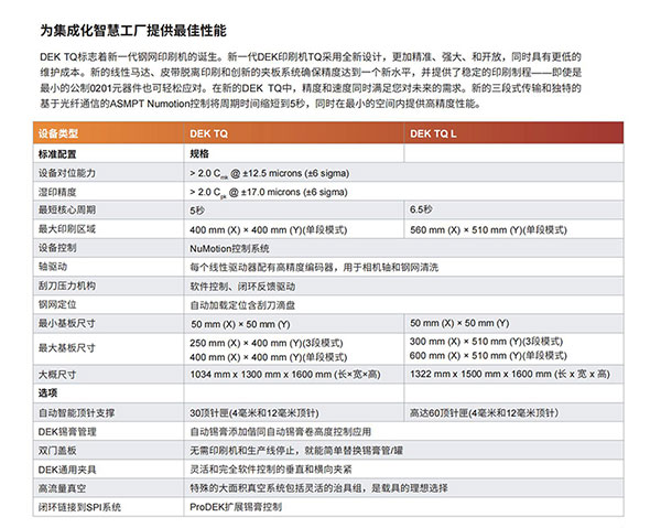
為集成化智慧工廠提供最佳性能
DEK TQ錫膏印刷機標志著新一代鋼網印刷機的誕生。新一代DEK印刷機TQ采用全新設計,更加精準、強大、和開放,同時具有更低的維護成本。新的線性馬達、皮帶脫離印刷和創新的夾板系統確保精度達到一個新水平,并提供了穩定的印刷制程--即使是最小的公制0201元器件也可輕松應對。在新的DEK TQ印刷機中,精度和速度同時滿足您對未來的需求。新的三段式傳輸和獨特的基于光纖通信的ASMPTNumotion控制將周期時間縮短到5秒,同時在最小的空間內提供高精度性能。

DEK TQ鋼網錫膏印刷機自主流程優化
最具創新性的測量系統:使用800萬或2000萬數控微鏡的莫爾條紋相移技術
最大精度:精確的XN定位,2D/3D測量;相結合,并動態補償板卡翹曲
無陰影:多個光源
全面:顯示所有焊料沉積的位置、覆蓋范圍、高度、體積和形狀;共面性和橋接檢查
最大產量:在雙運輸帶模式下支持雙軌測量
易于操作:使用元器件庫快速編程并推薦檢查標準
投資保護:可用的軟件升級到內聯專家系統;WORKSProcessExpert以進行自主流程優化

深圳市托普科新聞官網微信
深圳市托普科微信服務號